北流市人民医院
2021年新建核医学科SPECT/CT应用项目竣工环境保护验收公示
一、 项目建设地点:北流市清湖路5号北流市人民医院肿瘤大楼一层西部。
二、验收报告编制单位:广西壮族自治区辐射环境监督管理站
三、竣工日期:2022年5月
四、项目概况、环保措施落实情况请查阅竣工环境保护验收报告。《北流市人民医院2021年新建核医学科SPECT/CT应用项目竣工环境保护验收报告报告》的链接。
五、公示时间:2023年4月10日~2023年5月10日。
(公示日期不少于20个工作日)
六、公众反馈意见的联系电话:0775-6210687,通讯地址:北流市清湖路5号。
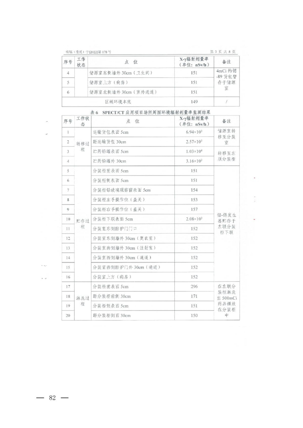
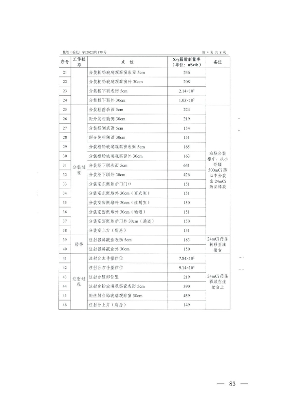
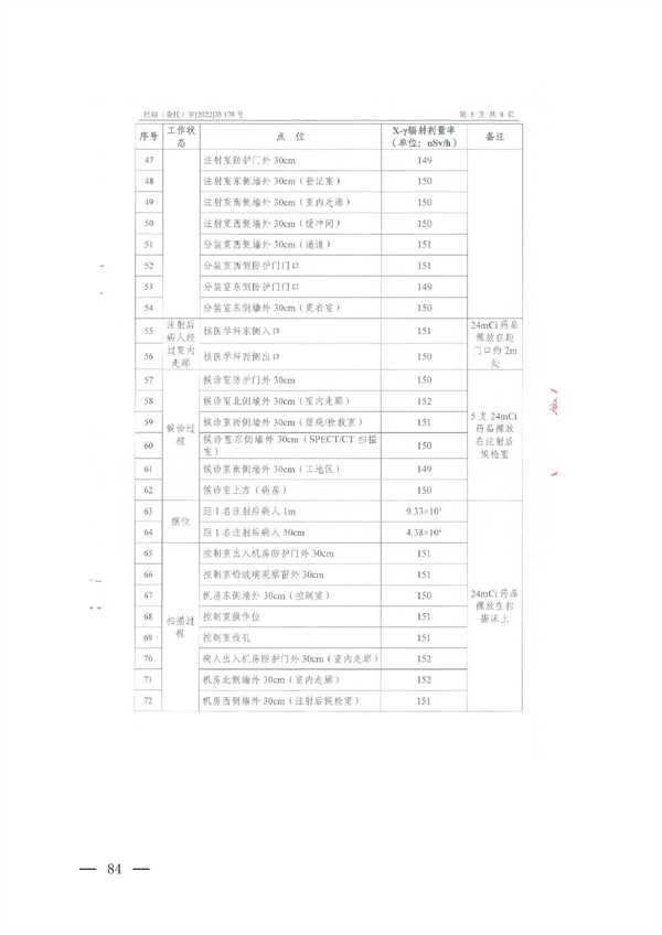
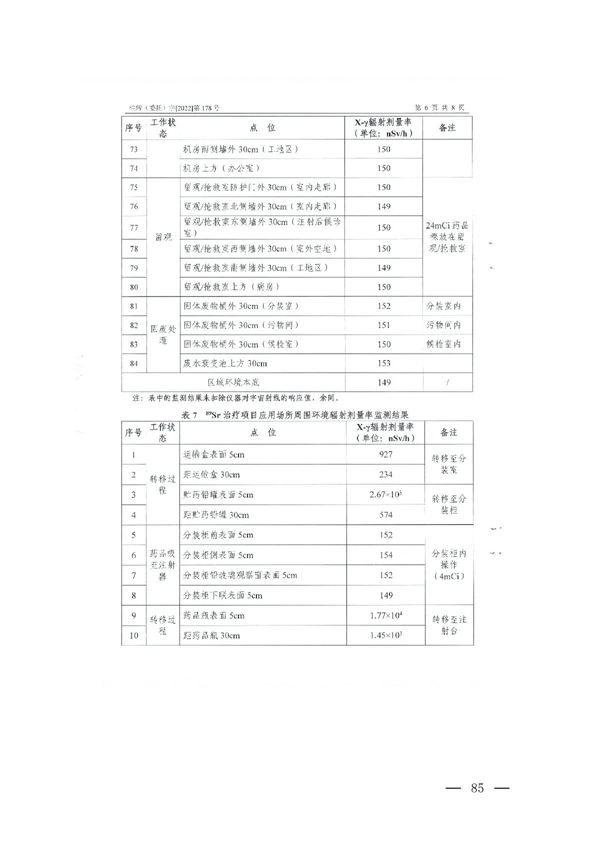
附件:北流市人民医院2021年新建核医学科SPECTCT应用项目验收监测报告表
北流市人民医院
2021年新建核医学科SPECTCT应用项目验收监测报告表




























































































































